Product Summary
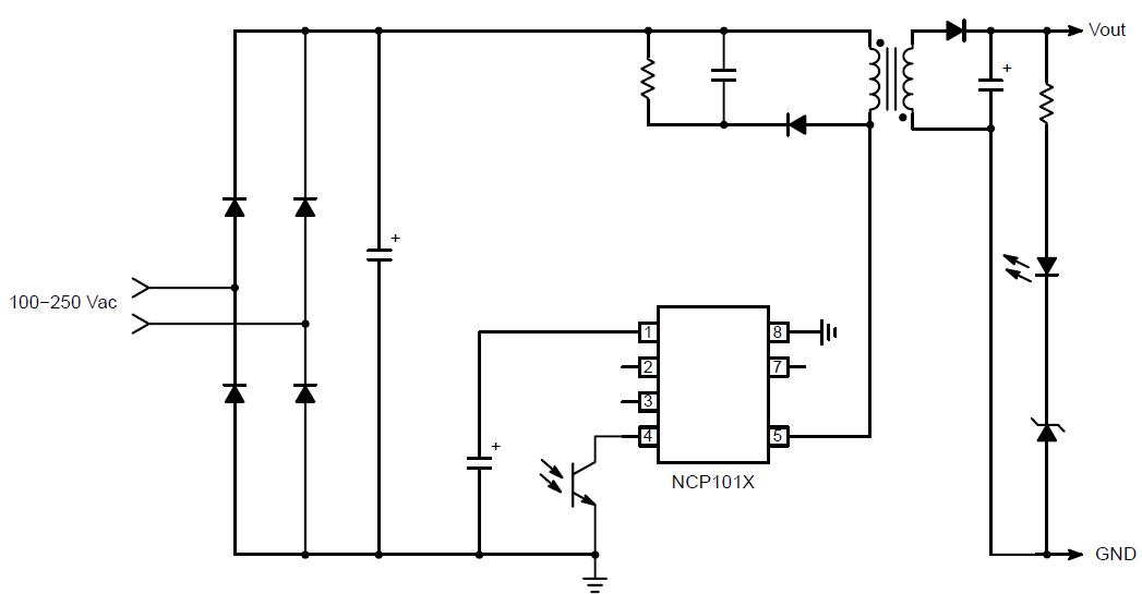
The NCP1014AP100G is a self-supplied monolithic switcher for low standby. The NCP1014AP100G integrates a fixed-frequency current-mode controller and a 700 V voltage MOSFET. Housed in a PDIP-7 or SOT-223 package, the NCP1014AP100G offers everything needed to build a rugged and low-cost power supply, including soft-start, frequency jittering, short-circuit protection, skip-cycle, a maximum peak current set-point and a Dynamic Self-Supply (no need for an auxiliary winding). Unlike other monolithic solutions, the device is quiet by nature: during nominal load operation, the part switches at one of the available frequencies (65-100-130 kHz). The applications of the NCP1014AP100G include Low Power ac-dc Adapters for Chargers, Auxiliary Power Supplies (USB, Appliances, TVs, etc.).
Parametrics
NCP1014AP100G absolute maximum ratings: (1)Power Supply Voltage on all pins, except Pin 5 (Drain), VCC: -0.3 to 10 V; (2)Drain Voltage: -0.3 to 700 V; (3)Drain Current Peak during Transformer Saturation, IDS(pk): 2 x Ilim max A; (4)Maximum Current into Pin 1 when Activating the 8.7 V Active Clamp, I_VCC: 15 mA; (5)Maximum Junction Temperature, TJmax, 150℃; (6)Storage Temperature Range: -60 to +150℃; (7)ESD Capability, Human Body Model (All pins except HV): 2.0 kV; (8)ESD Capability, Machine Model: 200 V.
Features
NCP1014AP100G features: (1)Built-in 700 V MOSFET with Typical RDSon of 11 ohm and 22 ohm; (2)Large Creepage Distance Between High-Voltage Pins; (3)Current-Mode Fixed Frequency Operation: 65 kHz -100 kHz - 130 kHz; (4)Skip-Cycle Operation at Low Peak Currents Only: No Acoustic Noise! (5)Dynamic Self-Supply, No Need for an Auxiliary Winding; (6)Internal 1.0 ms Soft-Start; (7)Latched Overvoltage Protection with Auxiliary Winding Operation; (8)Frequency Jittering for Better EMI Signature; (9)Auto-Recovery Internal Output Short-Circuit Protection; (10)Below 100 mW Standby Power if Auxiliary Winding is Used; (11)Internal Temperature Shutdown; (12)Direct Optocoupler Connection; (13)SPICE Models Available for TRANsient Analysis; (14)Pb-Free Packages are Available.
Diagrams

| Image | Part No | Mfg | Description | ![]() |
Pricing (USD) |
Quantity | ||||||||||||
|---|---|---|---|---|---|---|---|---|---|---|---|---|---|---|---|---|---|---|
![]() |
![]() NCP1014AP100G |
![]() ON Semiconductor |
![]() Current Mode PWM Controllers Low Standby Power Monolithic Switcher |
![]() Data Sheet |
![]()
|
|
||||||||||||
| Image | Part No | Mfg | Description | ![]() |
Pricing (USD) |
Quantity | ||||||||||||
![]() |
![]() NCP100 |
![]() Other |
![]() |
![]() Data Sheet |
![]() Negotiable |
|
||||||||||||
![]() |
![]() NCP1000 |
![]() Other |
![]() |
![]() Data Sheet |
![]() Negotiable |
|
||||||||||||
![]() |
![]() NCP1000P |
![]() ON Semiconductor |
![]() Other Power Management 700V 500mA Switching |
![]() Data Sheet |
![]() Negotiable |
|
||||||||||||
![]() |
![]() NCP1000PG |
![]() ON Semiconductor |
![]() Other Power Management 700V 500mA Switching w/OVP and Zero Duty |
![]() Data Sheet |
![]() Negotiable |
|
||||||||||||
![]() |
![]() NCP1001 |
![]() Other |
![]() |
![]() Data Sheet |
![]() Negotiable |
|
||||||||||||
![]() |
![]() NCP1001P |
![]() ON Semiconductor |
![]() Other Power Management 700V 500mA Switching |
![]() Data Sheet |
![]() Negotiable |
|
||||||||||||
(China (Mainland))










