Product Summary
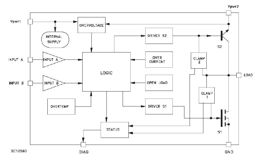
The VN380SP is a smart solenoid driver solid state relay. It is intended for driving inductive loads. The inputs are CMOS compatible. The diagnostic output of the vn380sp provides an indication of open load and demagnetization mode. Built-in thermal shut-down protects the chip from over-temperature. In case or over-current or over-temperature or over-voltage the vn380sp will automatically operate in recirculation mode.
Parametrics
VN380SP absolute maximum ratings: (1)Irload Reverse Load Current, Tcase = 25 ℃: -10 A; (2)Ec Maximum Clamping Energy, Tcase = 150 ℃, f = 40 Hz, 1000 hours (f: Input A frequency): 100 mJ; (3)Ec Maximum Clamping Energy, Tcase = - 40 ℃, f = 75 Hz, 5 minutes (f: Input A f requency): 200 mJ; (4)Iin Inputs Current: +/- 10 mA; (5)Idiag Diagnost ic Output Current: +/- 10 mA; (6)Vesd Electrostatic Discharge (R = 1.5 kΩ, C = 100 pF, all pins): 2000 V; (7)Vpwr1 Power Voltage: 60 V; (8)Vpwr2 Power Voltage: 60 V; (9)RVpwr Reverse Power Voltage: -0.3 V; (10)Tj Junct ion Operating Temperature: -40 to 150 ℃; (11)Ts tg Storage Temperature: -55 to 150 ℃.
Features
VN380SP features: (1)load current up to 7 a; (2)cmos compatible; (3)thermal shutdown; (4)dignostic output; (5)integrated clamps; (6)over current protection; (7)open coil detection; (8)over voltagedection.
Diagrams

| Image | Part No | Mfg | Description | ![]() |
Pricing (USD) |
Quantity | ||||||||||||
|---|---|---|---|---|---|---|---|---|---|---|---|---|---|---|---|---|---|---|
![]() |
![]() VN380SP |
![]() STMicroelectronics |
![]() Solid State Relays VIPOWER |
![]() Data Sheet |
![]()
|
|
||||||||||||
![]() |
![]() VN380SP13TR |
![]() STMicroelectronics |
![]() Solid State Relays VIPOWER |
![]() Data Sheet |
![]()
|
|
||||||||||||
![]() |
![]() VN380SP-E |
![]() STMicroelectronics |
![]() Power Switch ICs - Power Distribution Standard Function High Side Switch |
![]() Data Sheet |
![]()
|
|
||||||||||||
![]() |
![]() VN380SPTR-E |
![]() STMicroelectronics |
![]() Power Switch ICs - Power Distribution Standard Function High Side Switch |
![]() Data Sheet |
![]()
|
|
||||||||||||
(China (Mainland))









