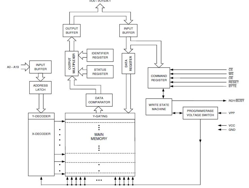
Product Summary
The AT49BV162A-70TI is a 2.7-volt 16-megabit flash memory organized as 1,048,576 words of 16 bits each or 2,097,152 bytes of 8 bits each. The x16 data appears on I/O0 - I/O15; the x8 data appears on I/O0 - I/O7. The memory of the AT49BV162A-70TI is divided into 71 sectors for erase operations. The device is offered in a 48-lead TSOP and a 48-ball CBGA package. The AT49BV162A-70TI has CE and OE control signals to avoid any bus contention. This device can be read or reprogrammed using a single power supply, making it ideally suited for in-system programming.
Parametrics
AT49BV162A-70TI absolute maximum ratings: (1)Storage Temperature: -65℃ to +150℃; (2)All Input Voltages (including NC Pins) with Respect to Ground: -0.6V to +6.25V; (3)All Output Voltages with Respect to Ground: -0.6V to VCC + 0.6V; (4)Voltage on VPP with Respect to Ground: -0.6V to +13.0V; (5)Temperature under Bias: -55℃ to +125℃.
Features
AT49BV162A-70TI features: (1)Data Polling, Toggle Bit, Ready/Busy for End of Program Detection; (2)VPP Pin for Write Protection; (3)RESET Input for Device Initialization; (4)Sector Lockdown Support; (5)TSOP and CBGA Package Options; (6)Top or Bottom Boot Block Configuration Available; (7)128-bit Protection Register; (8)Minimum 100,000 Erase Cycles; (9)Common Flash Interface (CFI).
Diagrams

| Image | Part No | Mfg | Description | ![]() |
Pricing (USD) |
Quantity | ||||||||||||
|---|---|---|---|---|---|---|---|---|---|---|---|---|---|---|---|---|---|---|
![]() |
![]() AT49BV162A-70TI |
![]() |
![]() IC FLASH 16MBIT 70NS 48TSOP |
![]() Data Sheet |
![]() Negotiable |
|
||||||||||||
| Image | Part No | Mfg | Description | ![]() |
Pricing (USD) |
Quantity | ||||||||||||
![]() |
![]() AT490JB |
![]() NKK Switches |
![]() Switch Hardware RND CLR/WH CAP LED |
![]() Data Sheet |
![]() Negotiable |
|
||||||||||||
![]() |
![]() AT490JC |
![]() NKK Switches |
![]() Switch Hardware RND CLR/RED CAP LED |
![]() Data Sheet |
![]() Negotiable |
|
||||||||||||
![]() |
![]() AT490JD |
![]() NKK Switches |
![]() Switch Hardware RND CLR/AMBR CAP LED |
![]() Data Sheet |
![]() Negotiable |
|
||||||||||||
![]() |
![]() AT490JE |
![]() NKK Switches |
![]() Switch Hardware RND CLR/YLW CAP LED |
![]() Data Sheet |
![]()
|
|
||||||||||||
![]() |
![]() AT490JF |
![]() NKK Switches |
![]() Switch Hardware RND CLR/GRN CAP LED |
![]() Data Sheet |
![]() Negotiable |
|
||||||||||||
![]() |
![]() AT494 |
![]() NKK Switches |
![]() Switch Hardware PROTECTIVE GUARD KB |
![]() Data Sheet |
![]()
|
|
||||||||||||
(China (Mainland))














