Product Summary
The TDA7265 is a class AB dual Audio power amplifier assembled in the Multiwatt package, specially designed for high quality sound application as Hi-Fi music centers and stereo TV sets.
Parametrics
TDA7265 absolute maximum ratings: (1)VS, DC Supply Voltage: ±25 V; (2)IO, Output Peak Current (internally limited): 4.5 A; (3)Ptot, Power Dissipation Tcase = 70℃: 30W; (4)Top, Operating Temperature: -20 to 85℃; (5)Tstg, Tj, Storage and Junction Temperature: -40 to +150℃.
Features
TDA7265 features: (1)wide supply voltage range (up to ±25V ABS MAX.); (2)split supply; (3)high output power 25 + 25W @ THD =10%, RL = 8Ω, VS = +20V; (4)no pop at turn-on/off; (5)mute (pop free); (6)stand-by feature (low Iq); (7)short circuit protection; (8)thermal overload protection.
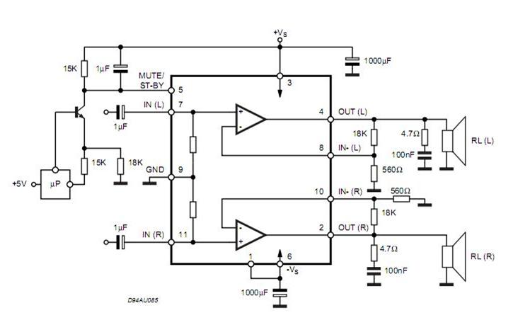
Diagrams

| Image | Part No | Mfg | Description | ![]() |
Pricing (USD) |
Quantity | ||||||||||||
|---|---|---|---|---|---|---|---|---|---|---|---|---|---|---|---|---|---|---|
![]() |
![]() TDA7265A |
![]() STMicroelectronics |
![]() Audio Amplifiers 25 25W STEREO AMP Mute ST-BY AB DUAL |
![]() Data Sheet |
![]()
|
|
||||||||||||
![]() |
![]() TDA7265B |
![]() STMicroelectronics |
![]() Switching Converters, Regulators & Controllers 30W 30W Stereo AMP Class AB Dual 35V |
![]() Data Sheet |
![]()
|
|
||||||||||||
![]() |
![]() TDA7265 |
![]() STMicroelectronics |
![]() Audio Amplifiers 25W Stereo Amplifier |
![]() Data Sheet |
![]()
|
|
||||||||||||
(China (Mainland))










